这篇年末推文汇总了2019年收到的各种差评(含1星评价),和各位饭友们分享,顺便聊聊2020年的一些计划。
我想,这比自嗨式年度总结和浮于表面的感恩感谢,要有意义的多。所谓一个品牌的真诚,大概如此。
我们一直坦然面对差评,因为差评让我们直面最冷酷的声音。翻阅差评时,我甚至能感受到对方在屏幕那端的愤怒。
那些给了差评的人,大概率看不到本文,但这并不影响我们的解决问题的诚意。
2019年,我们累计收到了61条差评,在所有带图文内容的评价里占比约0.8%,好评就不赘述了。差评内容分布在以下各个方面:

如上图,吐槽最多的是口味,共有26条,占到了差评总数的43%。
虽然在若饭订单总量里占比微乎其微,但不排除还有其他不少吐槽口味的饭友,只是不忍心给差评而已,因此便有了这篇年末差评总结。
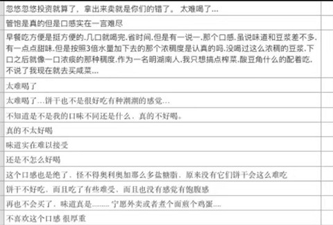
关于口味
以下是部分口味方面的差评内容:

老饭友们应该知道,自2015年若饭发布,我们每年都在优化口味,对待口味的态度也在改变。从最初坚持「口味是多余的」,到后来尝试用少量天然香草粉、南瓜粉进行调味,也更换了多个型号的燕麦粉进行口味改良。甚至曾经还发布过口味补丁包。
口味主要取决于配方,若饭的配方原则是「营养均衡 > 口味口感」,纯粹要做的好吃,其实是很简单,无非加糖加油增香等等,但这个有违若饭健康原则。
我们一直在这样解释,甚至成了借口。无论如何,作为食物,好吃是必须的。
从目前的若饭三大产品线来看,新发布的固体版V1.7的口味得到了较高评价,粉末版V2.9口碑相对稳定,此次口味差评主要来自液体版V3.5。
我们团队大多数时间都在「沉迷」于产品升级,每次都投入了巨大的人力物力财力,只为寻找心中那理想的解决方案。
毕竟对液体版来说,要做到每1毫升输出1大卡热量的能量密度,蛋白脂肪碳水和膳食纤维外加维生素矿物质的均衡营养,实在是太难了。
液体版V3.7的研发早已启动,目的在于去掉明显的豆味、颗粒感及后味的优化。

如图,最新一个测试版出厂于2020年1月6日。待时机成熟,我们会再次开放液体版V3.6的评测活动。
饱腹感
各个差评里,除了口味,排第二的就是饱腹感,共计15条。
有人说像饮料,根本不会饱,顺手就是一个差评。也有人说饱腹感有4小时,依旧给了个差评。

一份代餐的饱腹感到底应该宣称是几小时?
现阶段法规依旧空白,无从参照。
我也咨询了营养学会是否有相关宣称依据或对照表,至少热量、净含量、膳食纤维含量、含水量等数据是明确的,然而并没有相关内容。
因此,饱腹感时长的宣称,完全取决于商家的主观诉求,到底侧重口碑和复购,还是为了吸引新客。毕竟前者需要尽量贴近真实数据,后者尽量夸大时长。
四年多以来,若饭有一套持续修正的饱腹感时间评估算法。
一些净含量确定的单品,比如液体版、粉末瓶装和固体版,每个人食用后的饱腹感时长的差异就比较大了。因为取决于个体的身高、年龄、性别、体重和劳动强度。
若饭液体版V3.5的饱腹感宣称是4小时,接近大多数人的实际情况。
包装、体验和物流
这三类差评的有着较为密切的关联,物流导致包装损坏,物流体验不佳,包装本身品控问题等等。所以合并分析,先感受下差评内容:

我们承认若饭的配件存在品控问题,个别批次的搅拌棒、摇摇杯存在瑕疵。2020年我们一定会继续加强品控和验收标准。
2020年开始,我们也决定针对摇摇杯和搅拌棒,提供持续的免费换新服务。这意味着只要你买一次摇摇杯,后续将可得到持续的换新服务,无需再买第二个。兑换细节可咨询客服。
物流方面,成本越来越高,就在两个月前,快递费又涨价了。我们汇总分析了物流仓储人工成本,这笔费用占到了销售额的10%以上。
曾经我们也用过顺丰,导致这类费用占到了20%,实在承受不起,还请饭友们见谅。如需单独指定快递可在订单备注里说明或者联系客服,需额外补差价。
若饭理念
不少社交平台都有对若饭理念的吐槽,忽视了若饭之所以被发明的前提是有时候真的没法好好吃饭。
与其随便乱吃,不如若饭,相信有着营养知识储备的朋友都能理解。我们也看到了医生人群越来越多,这都是对若饭理念的认可。

从差评内容里,我还些许感受到了买家对若饭的那种「恨铁不成钢」的态度,本意还是希望若饭能做得更好。
若饭价格
有个差评内容是这样的:

我是否可以理解为下单买若饭,就是为了给个差评。
自从液体版立项至今,持续的研发投入和极低的毛利导致若饭这两年依旧未见盈余。但若饭实实在在的满足了饭友的一些需求,这就足以让我们继续坚持做下去。
作为一个食品品牌,营销投入通常占营收的30%甚至更多。然而在2019年,若饭的推广费用占比却不到1%。我们的获客几乎都来自饭友们的宣传,在此表示诚挚的谢意。
「犯错不可避免,
为直面错误的态度点赞」